1.一只股票連續三個交易日的日收盤價偏離度累計達到20%。2011年之前,被特別處理的ST和*ST為15%,現在修正為12%;
2.某只股票連續五個交易日被列入“股票與基金公開信息”;
3.a股振幅股價連續三個交易日達到15%;
4.一只股票的日均成交金額連續五個交易日逐日增加50%;
5.證券交易所或中國證監會認為異常波動的其他情形。
當一只股票出現異常波動時,為了避免股票不穩定導致損失慘重的情況,此時可以停止交易,即停牌。股票變動時的振幅通常很大。一般不建議不開倉的投資者此時進場,價格難以把握。
出現這種情況的時候,投資者沒有比較強大的信息收集能力,同時也沒有對于股票有著比較透測的了解。一只股票出現異動的時候說明本身的這個股票行情出現不穩定的狀態,也可以出現洗盤的情況。
1.股票的異常波動意味著不穩定。
這個道理其實很好理解。當一只股票連續幾天出現異常行情,說明這只股票本身具有一定的可操作性。投資者可以用簡單的數據分析來查看一只股票的短期走勢。當這種趨勢發生劇烈變化時,市場的不確定性就會更強。這也表明投資者需要謹慎處理他們的股票。暫且不提這只股票是否被某些人操縱。如果股票出現異常的時候是公司或者行業出現重大變化,那么不僅僅是好消息,也可能是黑天鵝事件。在這種情況下,投資者需要判斷是否需要在合適的時機持有或賣出股票,要有自己的股票交易系統。
2.這種情況也需要具體分析。
股票異常不一定是壞事,不過市場的波動是變化莫測的,每只股票的情況都不一樣。當投資者遇到這種情況時,自己最好詳細分析相關股票的市場情況,不要因為市場上的信息而跟隨他人的觀點,更不要因為這些信息問題而進行日內交易。有些股票也是依靠這一類進行洗盤。
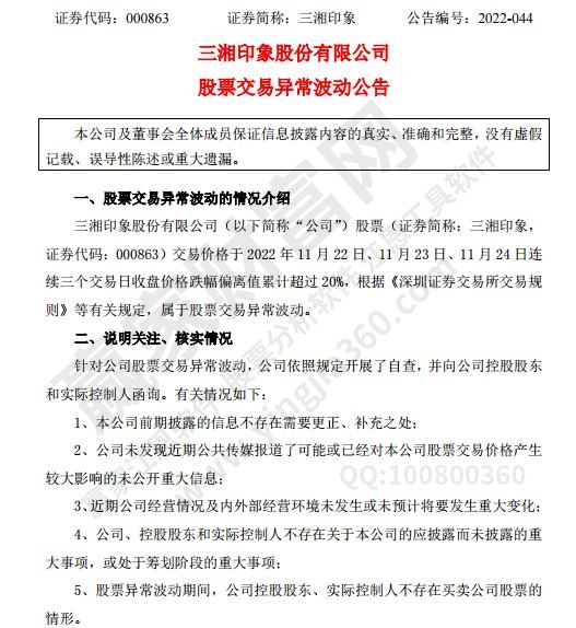
股票交易異常波動出現后上市公司會發布相關的公告。否則暫時停牌。股票異常波動公告對股票的影響具有不確定性,需要結合實際情況綜合考慮。比如當一只股票的漲幅在市場行情較好的情況下達到異常波動標準時,上市公司進行公告,公告后股價可能會緩慢上漲;另一方面,由于下跌幅度達到股價異常波動標準,公告后股價可能下跌。比如最近的三湘印象。更多股票知識學習可以關注:股票交易開始時間。


上一篇:除權除息后股價怎么算以及這
下一篇:股票摘掉ST后會大漲嗎是股市
經營性網站備案信息
中國互聯網違法和不良信息舉報中心
本站帶寬由
河南網絡
網絡 110
服務中心:鄭州市金水區農業路經三路
郵編:450002 網址:m.hywhcm.com
銷售熱線:0371-65350319
技術支持:13333833889